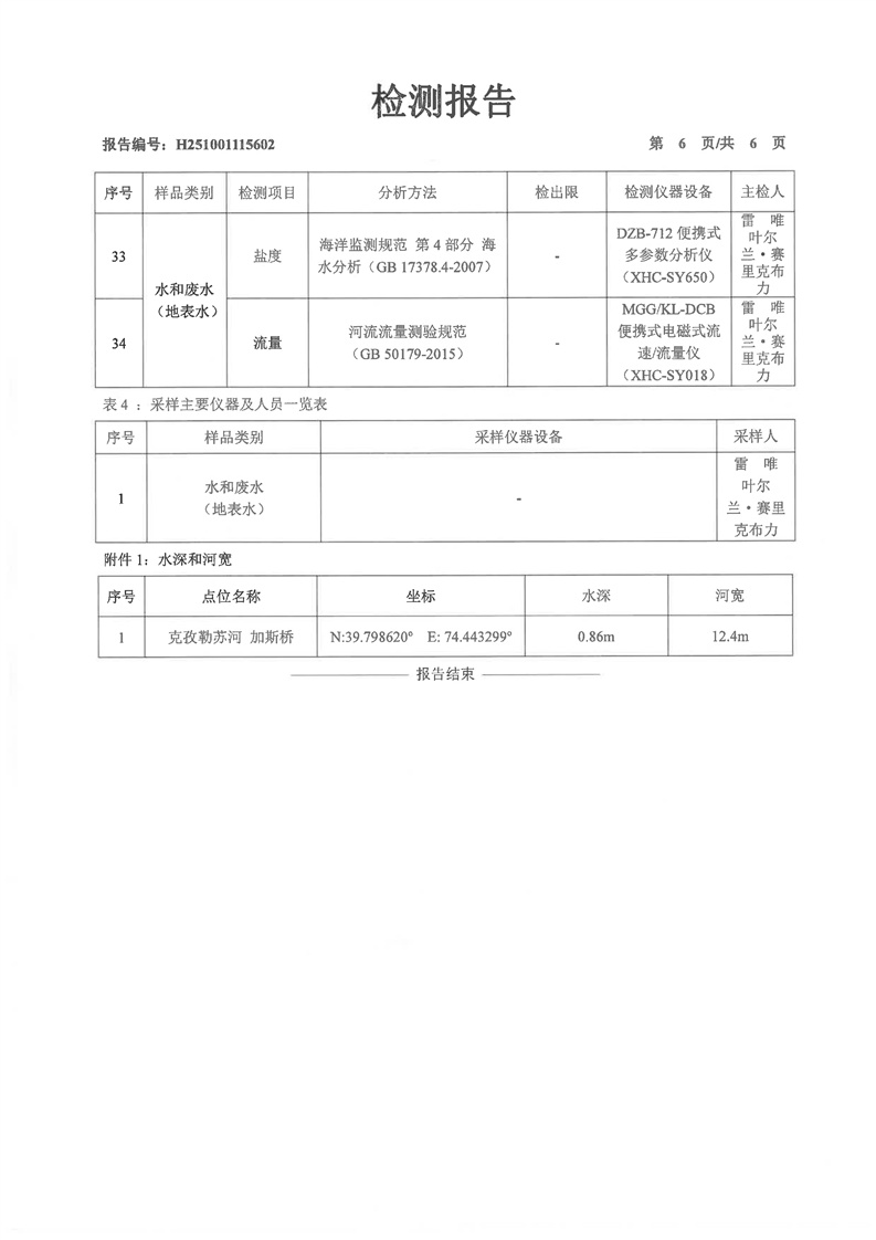
克孜勒苏河加斯桥10月地表检测报告
| 索 引 号 | K45899617/2026-00090 | 主题分类 | |
| 发布机构 | 克州生态环境局乌恰县分局 | 发布日期 | 2026-01-12 13:03 |
| 名 称 | |||
| 文 号 | 〔〕号 | 有 效 性 | |
| 来 源 | 克州生态环境局乌恰县分局 | ||








解读文章
| 索 引 号 | K45899617/2026-00090 | 主题分类 | |
| 发布机构 | 克州生态环境局乌恰县分局 | 发布日期 | 2026-01-12 13:03 |
| 名 称 | |||
| 文 号 | 〔〕号 | 有 效 性 | |
| 来 源 | 克州生态环境局乌恰县分局 | ||







