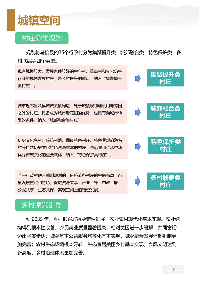
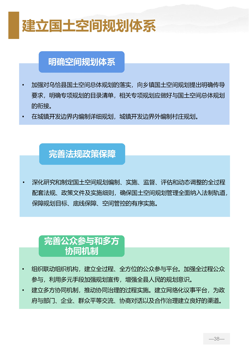
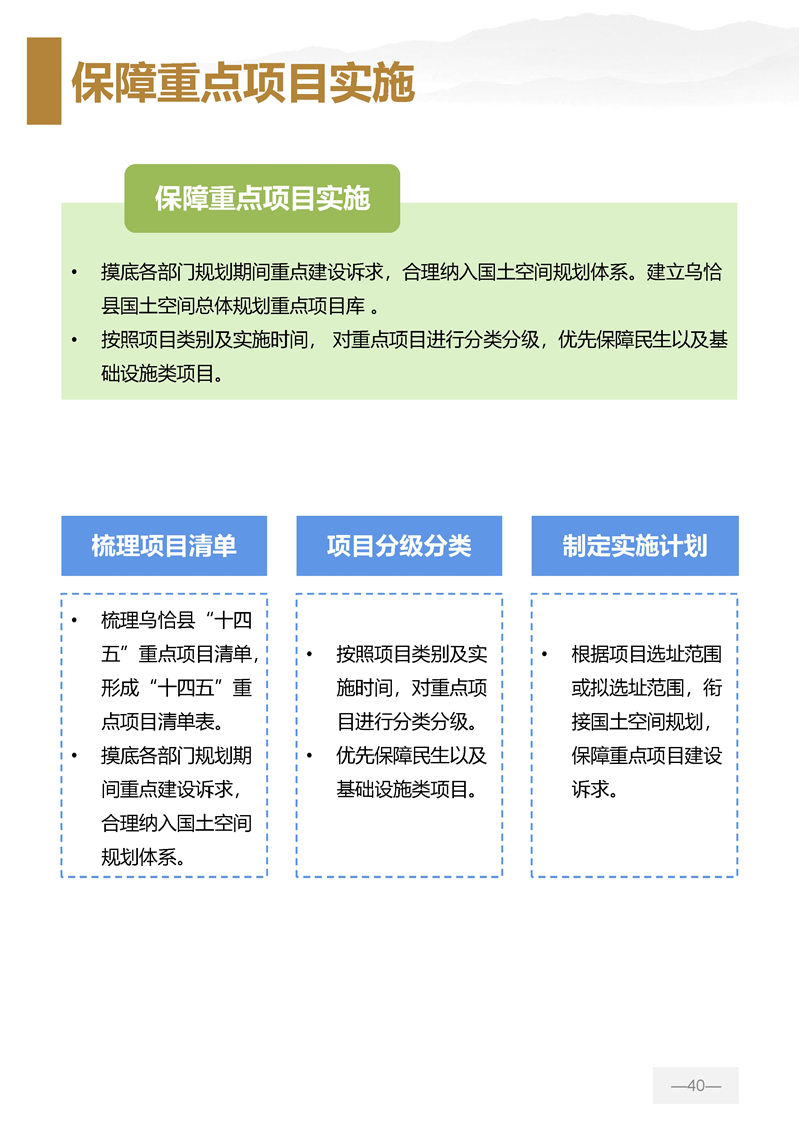
乌恰县国土空间总体规划(2021-2035)
| 索 引 号 | K45899617/2023-00559 | 主题分类 | |
| 发布机构 | 乌恰县自然资源局 | 发布日期 | 2023-03-16 13:26 |
| 名 称 | |||
| 文 号 | 〔〕号 | 有 效 性 | |
| 来 源 | 乌恰县自然资源局 | ||








































解读文章
| 索 引 号 | K45899617/2023-00559 | 主题分类 | |
| 发布机构 | 乌恰县自然资源局 | 发布日期 | 2023-03-16 13:26 |
| 名 称 | |||
| 文 号 | 〔〕号 | 有 效 性 | |
| 来 源 | 乌恰县自然资源局 | ||







































