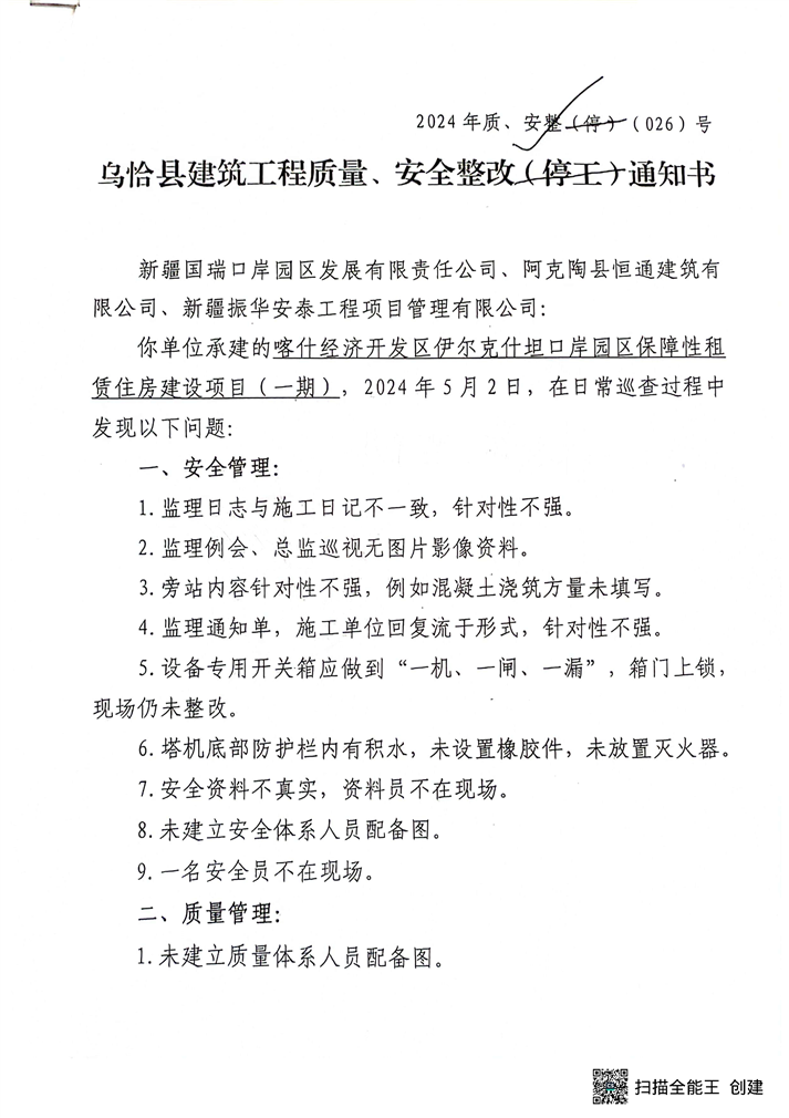
喀什经济开发区伊尔克什坦口岸园区保障性租赁住房建设项目(一期)整改通知书
| 索 引 号 | K45899617/2024-01552 | 主题分类 | |
| 发布机构 | 乌恰县住房和城乡建设局 | 发布日期 | 2024-06-05 10:28 |
| 名 称 | |||
| 文 号 | 〔〕号 | 有 效 性 | |
| 来 源 | 乌恰县住房和城乡建设局 | ||


解读文章
| 索 引 号 | K45899617/2024-01552 | 主题分类 | |
| 发布机构 | 乌恰县住房和城乡建设局 | 发布日期 | 2024-06-05 10:28 |
| 名 称 | |||
| 文 号 | 〔〕号 | 有 效 性 | |
| 来 源 | 乌恰县住房和城乡建设局 | ||

