关于印发《自治州定点医药机构信用主体医疗保障信用评价实施细则和信用评价指标(试行)》的通知
| 索 引 号 | wqxrmzf00/2026-00263 | 主题分类 | |
| 发布机构 | 医疗保障局 | 发布日期 | 2026-04-05 16:07 |
| 名 称 | |||
| 文 号 | 〔〕号 | 有 效 性 | |
| 来 源 | 医疗保障局 | ||
































解读文章
| 索 引 号 | wqxrmzf00/2026-00263 | 主题分类 | |
| 发布机构 | 医疗保障局 | 发布日期 | 2026-04-05 16:07 |
| 名 称 | |||
| 文 号 | 〔〕号 | 有 效 性 | |
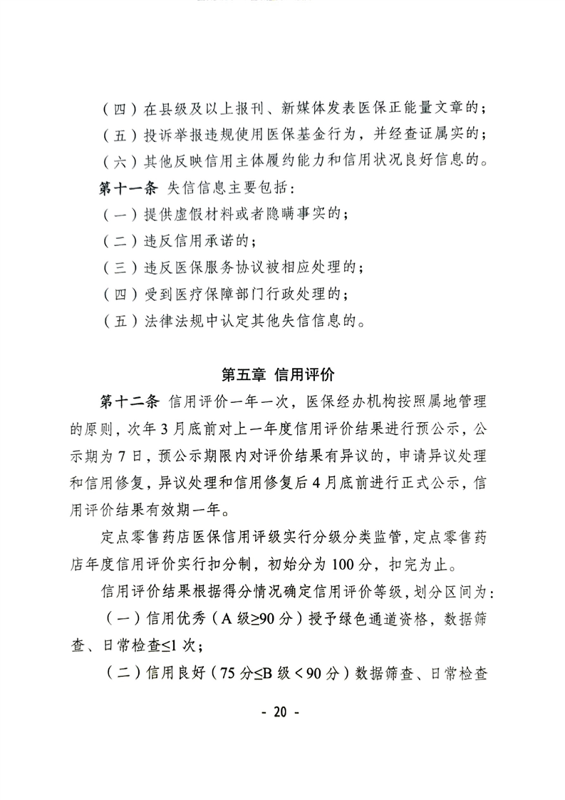
| 来 源 | 医疗保障局 | ||































